日頃より,一般財団法人調布市市民サービス公社の事業実施におきまして,ご利用の皆さまをはじめ地域の皆さま方から温かいご支援とご協力をいただき,誠にありがとうございます。
当社は,平成24年に調布市により設立され,市の行政サービスを補完する団体として「地域社会の発展に寄与する」という経営理念の下,私たちが提供させていただいている各種サービス等が皆様のお役にたてるべく,全職員の総力で取り組んでまいりました。
引き続き,高い信頼性・透明性を備え,市からの受託事業をとおして地域社会の発展に貢献する法人として邁進していく所存です。
今後とも皆さまの変わらぬご支援とご協力をお願い申し上げます。
理事長 江田 信久
![]() |
![]() |
| 役員名簿 | 組織図 |
|
|
| ![]() |
![]() |
| 第3期実績報告(R6) | 第3期実績報告(R5) | 第3期計画(R5~R8) | 第2期計画・実績報告(R1~R4) | 第1期計画・実績報告(H27~H30) |
![]() |
![]() |
![]() |
![]() |
![]() |
![]() |
![]() |
![]() |
![]() |
![]() |
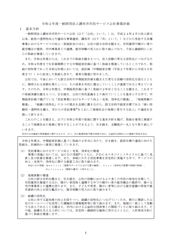
| R7 | R6 | R5 | R4 | R3 | R2 | R1 | H30 | H29 | H28 |
|
|
|
| ![]() |
![]() |
![]() |
![]() |
![]() |
![]() |
| R6 | R5 | R4 | R3 | R2 | R1 | H30 | H29 | H28 | H27 |
|
| ![]() |
![]() |
![]() |
![]() |
![]() |
![]() |
![]() |
| R4※R5,6実施なし | R3※R2実施なし | R1 | H30 | H29 | H28 | H27 | H26 | H25 |
東京都調布市国領町4-51-7 ピエールシークル2階
電話 042-486-2112 受付時間 9:00~17:00(土・日・祝日を除く)
Copyright(c)2020 一般財団法人調布市市民サービス公社